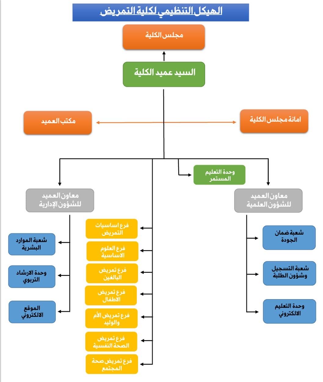
تتضمن الكلية 7 فروع علمية
فرع العلوم الاساسية
فرع اساسيات التمريض
فرع تمريض البالغين
فرع تمريض صحة الطفل
فرع صحة الام والوليد
فرع صحة المجتمع
فرع الصحة النفسية
تتضمن الكلية 7 فروع علمية
فرع العلوم الاساسية
فرع اساسيات التمريض
فرع تمريض البالغين
فرع تمريض صحة الطفل
فرع صحة الام والوليد
فرع صحة المجتمع
فرع الصحة النفسية
الهيكل التنظيمي لكلية التمريض