College of Administration and Economics
Colleges
About College
Vision, Mission and Objectives
Dean Speech
Foundation
Guide
Strategy
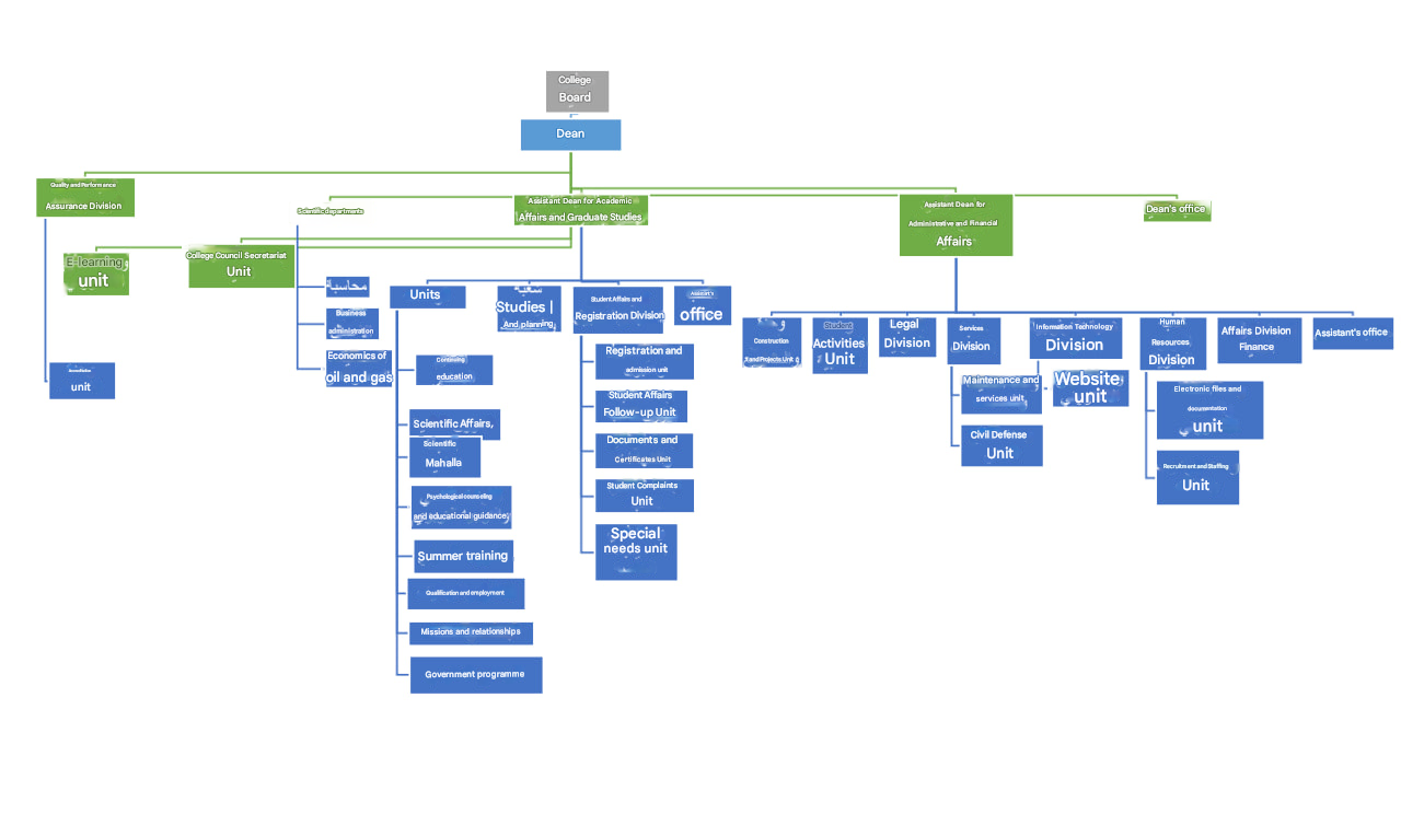
Structure
Academic Plan
Cooperation and Twinning Agreements
General Mannerisms
Job Description
Staff
Faculty Login
Scientific Departments
Accounting
Business Management
Economics of Oil and Gas
Health Institutions Management
Academic Affairs
Published Papers
Graduation Papers
Scientific Contributions
Academic Conferences
Theses and Dissertations Discussions
Committee Memberships
Student Affairs
Valedictorians
Alumni Database
Student Guidelines
Admission Guidelines
Alumni Job Description
Calendar
Tuition fees
Registration Instructions
Weekly Timetables
Monthly Study Timetables
Final Study Timetables
Laboratories
News and Events
College News
Workshops
Seminars
Conferences
Cultural Events
Student activities
Multimedia Library
Forms and Surveys
Alumni Survey
Alumni Contact Form
Students Satisfaction Survey
Job Satisfaction Survey
Employment Satisfaction Survey
Community Service
Televised Interviews
Podcasts
Donations
Visits
Academic Program Description And Course
Accounting
Business Management
Economics of Oil and Gas
Health Institutions Management
عربي
عربي
Home
Structure